12月12日,東莞市發展和改革局發布《東莞市氫能產業發展行動計劃(2023—2025年)》的通知,其中指出,到2025年,力爭示範應用燃料電池汽車900輛,建成加氫站20座。

原文如下:
關於印發《東莞市氫能產業發展行動計劃(2023—2025年)》的通知
東發改〔2023〕245號
各鎮人民政府(街道辦事處),市府直屬各有關單位:
《東莞市氫能產業發展行動計劃(2023—2025年)》業經市人民政府同意,現印發給你們,請認真貫徹執行。
東莞市發展和改革局
2023年12月12日
東莞市氫能產業發展行動計劃(2023—2025年)
氫能是未來國家能源體係的重要組成部分、用能終端實現綠色低碳轉型的重要載體、戰略性新興產業和未來產業重點發展方向,對於進一步加快培育發展新動能,實現碳達峰、碳中和目標具有重要意義。根據國家《氫能產業發展中長期規劃(2021—2035年)》《廣東省加快建設燃料電池汽車示範城市群行動計劃(2022—2025年)》《東莞市新能源產業發展行動計劃(2022—2025年)》,製定本行動計劃。
一、發展目標
以(yi)習(xi)近(jin)平(ping)新(xin)時(shi)代(dai)中(zhong)國(guo)特(te)色(se)社(she)會(hui)主(zhu)義(yi)思(si)想(xiang)為(wei)指(zhi)導(dao),全(quan)麵(mian)貫(guan)徹(che)落(luo)實(shi)黨(dang)的(de)二(er)十(shi)大(da)精(jing)神(shen),立(li)足(zu)新(xin)發(fa)展(zhan)階(jie)段(duan),貫(guan)徹(che)新(xin)發(fa)展(zhan)理(li)念(nian),以(yi)高(gao)質(zhi)量(liang)發(fa)展(zhan)為(wei)根(gen)本(ben)要(yao)求(qiu),以(yi)“科技創新+先進製造”為主線,以打造粵港澳大灣區氫能裝備先進製造基地與示範應用核心區為目標,重點推動氫能產業技術創新化、裝備自主化、示範多元化、產業集聚化,實施研發創新水平提升、裝備製造業全鏈條培育、燃料電池汽車強鏈補鏈、示範應用多元拓展等五大工程,加速形成特色鮮明、優勢突出、功能完善、可持續發展的氫能產業生態,推動東莞經濟高質量發展。
——技術創新化。聚焦氫能重點領域和關鍵環節,著力培育“政府引領、企業主導、政企協同創新”的產業創新體係,持續加強基礎研究、關鍵技術和顛覆性技術創新,構建多層次多元化創新平台,深化產學研合作。到2025年,力爭建成5家以上氫能相關重點實驗室、工程研究中心、企業技術中心等創新載體。
——裝備自主化。加速推進氫氣電解槽、甲醇裂解製氫設備生產,支持高壓儲氫、液態儲氫等多種儲運技術裝備和加氫機、控製閥組等加注設備的研製及推廣應用,促進燃料電池發電機、輕qing型xing載zai具ju氫qing動dong力li係xi統tong等deng氫qing能neng應ying用yong裝zhuang備bei的de智zhi造zao基ji地di投tou資zi落luo地di,推tui動dong大da型xing製zhi造zao企qi業ye加jia快kuai向xiang氫qing能neng裝zhuang備bei製zhi造zao企qi業ye轉zhuan型xing,提ti高gao氫qing能neng重zhong大da技ji術shu裝zhuang備bei和he高gao技ji術shu裝zhuang備bei的de設she計ji、製造和係統成套水平及自主化能力。到2025年,集聚發展3家以上龍頭骨幹企業、50家以上成長型企業。
——示shi範fan多duo元yuan化hua。統tong籌chou產chan業ye發fa展zhan需xu求qiu和he市shi場chang應ying用yong空kong間jian,因yin地di製zhi宜yi拓tuo展zhan氫qing能neng多duo元yuan化hua應ying用yong,重zhong點dian推tui進jin氫qing能neng在zai以yi燃ran料liao電dian池chi汽qi車che為wei主zhu的de交jiao通tong領ling域yu的de推tui廣guang應ying用yong,積ji極ji拓tuo展zhan氫qing能neng在zai工gong業ye、儲能、分布式能源、新興及交叉領域的替代應用和融合發展,加快形成可複製的示範應用場景及商業模式。到2025年,力爭示範應用燃料電池汽車900輛,建成加氫站20座。
——產業集聚化。依托東莞新能源產業基地,高質量打造功能配套齊全、引(yin)領(ling)帶(dai)動(dong)作(zuo)用(yong)強(qiang)的(de)氫(qing)能(neng)特(te)色(se)產(chan)業(ye)園(yuan),培(pei)育(yu)引(yin)進(jin)一(yi)批(pi)重(zhong)點(dian)領(ling)域(yu)龍(long)頭(tou)骨(gu)幹(gan)企(qi)業(ye),實(shi)施(shi)一(yi)批(pi)重(zhong)大(da)中(zhong)試(shi)和(he)產(chan)業(ye)化(hua)項(xiang)目(mu),建(jian)設(she)一(yi)批(pi)配(pei)套(tao)服(fu)務(wu)平(ping)台(tai)和(he)基(ji)礎(chu)設(she)施(shi),進(jin)一(yi)步(bu)引(yin)導(dao)氫(qing)能(neng)高(gao)端(duan)要(yao)素(su)集(ji)聚(ju),營(ying)造(zao)氫(qing)能(neng)產(chan)業(ye)創(chuang)新(xin)發(fa)展(zhan)的(de)良(liang)好(hao)生(sheng)態(tai)。
二、重點工程
(一)實施研發創新水平提升工程
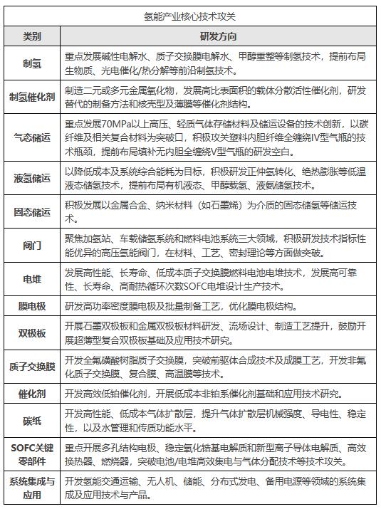
1.加jia快kuai核he心xin關guan鍵jian技ji術shu研yan發fa。以yi產chan業ye化hua為wei導dao向xiang,推tui動dong核he心xin技ji術shu的de關guan鍵jian性xing能neng提ti升sheng與yu綜zong合he成cheng本ben降jiang低di,實shi現xian核he心xin技ji術shu與yu產chan品pin的de自zi主zhu可ke控kong。鼓gu勵li創chuang新xin多duo元yuan化hua製zhi氫qing工gong藝yi方fang式shi,重zhong點dian發fa展zhan高gao效xiao率lv、長壽命、低成本的質子交換膜電解水、甲醇重整等製氫技術,提前布局生物質、光電催化/熱分解等前沿製氫技術。重點發展70MPa以上高壓、輕質氣體存儲材料及儲運設備的技術創新,提前布局以液態化合物為介質的液態儲氫和以合金、納米材料為介質的固態儲氫等儲運技術。重點開展高性能和低成本的質子交換膜、膜電極、碳紙、催化劑等燃料電池關鍵材料和核心零部件的技術創新,實現燃料電池係統關鍵性能指標達到國內領先水平,綜合成本顯著降低。
2.打造創新支撐平台。充分發揮鬆山湖科學城科技創新優勢和散裂中子源、材料實驗室集聚發展優勢,支持高校、科研院所、企業建設前沿交叉研究平台,整合行業優質創新資源,布局建設重點實驗室、產業創新中心、工gong程cheng研yan究jiu中zhong心xin等deng創chuang新xin平ping台tai,構gou建jian高gao效xiao協xie作zuo創chuang新xin網wang絡luo,支zhi撐cheng行xing業ye關guan鍵jian技ji術shu開kai發fa和he工gong程cheng化hua應ying用yong,孵fu化hua培pei育yu一yi批pi自zi主zhu創chuang新xin能neng力li強qiang的de單dan項xiang冠guan軍jun企qi業ye。
3.促進技術成果轉化。支持鬆山湖材料實驗室、東莞理工學院、東莞新能源研究院、東莞深圳清華大學研究院創新中心、東莞材料基因高等理工研究院等高校科研院所在綠色製氫、儲氫材料、質子交換膜、新型催化劑、固體氧化物燃料電池等環節開展技術研究與項目孵化。鼓勵企業聯合高等院校和科研院所共建需求對接、優勢互補、利益共享的科技成果轉化平台,麵向市場需求共同開展技術定製、測試檢驗、中試熟化、產業化開發等活動,推動一批先進氫能技術項目落地產業化。
4.創chuang新xin科ke技ji專zhuan項xiang支zhi持chi方fang式shi。落luo實shi省sheng加jia快kuai氫qing能neng產chan業ye創chuang新xin發fa展zhan的de政zheng策ce文wen件jian,在zai重zhong點dian領ling域yu研yan發fa計ji劃hua中zhong實shi施shi新xin型xing儲chu能neng與yu新xin能neng源yuan專zhuan項xiang,設she立li專zhuan題ti支zhi持chi氫qing能neng領ling域yu前qian沿yan技ji術shu研yan發fa。完wan善shan科ke技ji專zhuan項xiang資zi金jin支zhi持chi方fang式shi,采cai取qu公gong開kai競jing爭zheng、“揭榜掛帥”等多種形式設立研發項目,對標國際先進水平,以產業化為導向確定研發目標,支持龍頭企業牽頭開展燃料電池關鍵零部件、氫能關鍵裝備、新材料研發和產業化。
(二)實施裝備製造業全鏈條培育工程
1.優先發展氫氣製、儲、運裝備製造產業。培育一批氫能裝備專精特新“小巨人”企業,增強產業鏈供應鏈穩定性和競爭力。重點發展大功率高效堿性電解水製氫設備、質子交換膜電解水製氫設備,提升分布式天然氣、氨氣、甲醇高效催化製氫設備等生產能力。依托巨正源丙烷脫氫項目,加速推進氫氣提純和液化設備生產。提升70MPa(Ⅳ型)瓶車載高壓儲氫瓶關鍵材料和閥門、過濾器、壓力傳感器等核心設備製造能力,提前布局液氫泵、液氫儲罐、液氫槽車等液氫儲運裝備領域。
2.加快發展加氫站裝備製造產業。重點發展水電解製、儲、加一體化和撬裝式加氫、移動高壓加氫、氫氣壓縮機、加注機等技術設備以及加氫站控製集成係統,加速壓縮機、儲氫罐、加注機、關鍵閥體和高壓件等關鍵部件產品國產化,降低加氫站建設和運營成本。
3.構建產業標準體係。支持企業、高等院校、科研院所、產業聯盟等加強氫能標準研究和製定,建立涵蓋氫能製、儲、運、加、用以及相關檢測等各環節標準體係,推進優勢技術轉化為國家標準和行業標準,加快氫能裝備產品係列化、標準化、通用化發展。
(三)實行燃料電池汽車強鏈補鏈工程
1.推動燃料電池關鍵零部件集聚發展。大力推進燃料電池核心材料、關鍵零部件和動力係統產業化,鼓勵氫藍時代、嘉裕碳素等企業加快燃料電池係統、石墨雙極板、電堆等關鍵核心零部件的研發生產。加快引進膜電極、質子交換膜、催化劑、碳紙、空氣壓縮機、氫氣循環泵等領域優勢企業在莞布局,補齊產業鏈條,形成覆蓋燃料電池八大核心零部件的全產業鏈條。
2.有序推進燃料電池汽車示範應用。以水鄉“氫燃料電池冷鏈物流示範項目”為推廣試點,支持市屬國有企業牽頭推動項目落地。以冷鏈物流車、環衛車、重型牽引車等商用車應用為突破點和切入點,推進燃料電池汽車在港口、物流園區、重點產業園區等區域和長途貨運、城市配送、市政環衛、城市建設等領域示範應用,打造大灣區氫能物流中心和綠色示範港口。
重點示範項目
水鄉“氫燃料電池冷鏈物流示範項目”:根gen據ju市shi場chang需xu求qiu,支zhi持chi在zai水shui鄉xiang功gong能neng區qu分fen批pi投tou放fang氫qing燃ran料liao電dian池chi冷leng藏zang車che,結jie合he整zheng車che出chu租zu及ji運yun力li承cheng包bao環huan節jie,構gou建jian運yun營ying平ping台tai租zu用yong氫qing燃ran料liao電dian池chi物wu流liu車che的de創chuang新xin模mo式shi,市shi內nei冷leng鏈lian產chan品pin相xiang關guan企qi業ye為wei客ke戶hu,市shi內nei上shang中zhong下xia遊you氫qing能neng企qi業ye共gong同tong參can與yu,通tong過guo製zhi氫qing、加氫、造車、運營、場景應用等鏈式有機銜接,形成一條完整的氫能燃料電池汽車應用示範項目產業鏈。
3.穩(wen)定(ding)氫(qing)源(yuan)供(gong)給(gei)保(bao)障(zhang)。重(zhong)點(dian)依(yi)托(tuo)巨(ju)正(zheng)源(yuan)副(fu)產(chan)氫(qing)項(xiang)目(mu),實(shi)現(xian)高(gao)純(chun)度(du)工(gong)業(ye)副(fu)產(chan)氫(qing)氣(qi)規(gui)模(mo)化(hua)生(sheng)產(chan),提(ti)升(sheng)氫(qing)氣(qi)充(chong)裝(zhuang)能(neng)力(li)。發(fa)展(zhan)多(duo)元(yuan)化(hua)製(zhi)氫(qing),重(zhong)點(dian)開(kai)展(zhan)可(ke)再(zai)生(sheng)能(neng)源(yuan)電(dian)解(jie)水(shui)製(zhi)氫(qing)示(shi)範(fan)並(bing)逐(zhu)步(bu)擴(kuo)大(da)規(gui)模(mo)。科(ke)學(xue)規(gui)劃(hua)氫(qing)氣(qi)運(yun)輸(shu)路(lu)徑(jing),並(bing)行(xing)發(fa)展(zhan)氣(qi)氫(qing)拖(tuo)車(che)、液氫槽車、chuanyundengduoyuanhuaqingqiyunshufangshi,jiakuaiwanshanqingqizongheshuyunwangluojianshe。wanshanjiaqingzhanwangluotixijianshe,gulishehuizibenjijicanyu,zhongdianzaiguangshenyanjianggaosu、京港澳高速、G107、S256等(deng)重(zhong)要(yao)交(jiao)通(tong)幹(gan)道(dao)規(gui)劃(hua)布(bu)局(ju)建(jian)設(she)加(jia)氫(qing)站(zhan)。完(wan)善(shan)加(jia)氫(qing)站(zhan)建(jian)設(she)管(guan)理(li)製(zhi)度(du),明(ming)確(que)加(jia)氫(qing)站(zhan)主(zhu)管(guan)部(bu)門(men),開(kai)展(zhan)加(jia)氫(qing)站(zhan)建(jian)設(she)管(guan)理(li)辦(ban)法(fa)編(bian)製(zhi)工(gong)作(zuo),優(you)化(hua)加(jia)氫(qing)站(zhan)建(jian)設(she)審(shen)批(pi)相(xiang)關(guan)手(shou)續(xu)。
(四)實施產業生態培育工程
1.gaozhiliangdazaochanyejijujidi。gaozhiliangjianshedongguanxinnengyuanchanyejidi,zhichijidixianxingxianshi,yiqingranliaodianchidonglixitongjijichucailiaoheguanjianlingbujianyanfachuangxin、氫能製儲運加產業等為重點,在基地和園區、麻湧港區、市內及跨區域運輸等場景開展港口氫能應用示範、qingnengwuliuheyunshuyingyongshifandengzhongdagongcheng。zhichixinnengyuanchanyejididazaoranliaodianchijishuyingyongdeshifanpingtai,tuidongchuangxinchengguozaijidifuhuazhuanhua,wanshanjiancerenzheng、知識產權、公共實驗、科技金融等功能於一體的公共服務體係,努力打造國內知名的“東莞氫園”。
2.組zu建jian行xing業ye促cu進jin機ji構gou。支zhi持chi由you氫qing能neng領ling域yu龍long頭tou企qi業ye牽qian頭tou,產chan業ye鏈lian上shang下xia遊you配pei套tao企qi業ye共gong同tong參can與yu,組zu建jian東dong莞guan市shi氫qing能neng產chan業ye聯lian盟meng。充chong分fen發fa揮hui產chan業ye聯lian盟meng的de資zi源yuan整zheng合he和he溝gou通tong協xie調tiao功gong能neng,深shen化hua市shi內nei政zheng、企、銀、研間的交流合作,推動聯盟成員與國內外技術領先的氫能企業、科研機構在企業合作、平台共享及人才培養等方麵形成良性互動,穩步推進氫能產品可持續應用與推廣。
(五)實施示範應用多元拓展工程
1.推進交通其他領域示範應用。穩步擴大氫能在無人機、船舶等交通領域的示範應用。依托氫能在工業級無人機領域應用的長續航、低振動等優異性能,開展基於小型化、輕(qing)量(liang)化(hua)燃(ran)料(liao)電(dian)池(chi)係(xi)統(tong)的(de)氫(qing)能(neng)無(wu)人(ren)機(ji)示(shi)範(fan)應(ying)用(yong),推(tui)動(dong)氫(qing)能(neng)動(dong)力(li)在(zai)裝(zhuang)備(bei)製(zhi)造(zao)領(ling)域(yu)應(ying)用(yong)。優(you)化(hua)虎(hu)門(men)港(gang)口(kou)裝(zhuang)卸(xie)設(she)備(bei)能(neng)源(yuan)結(jie)構(gou),鼓(gu)勵(li)開(kai)展(zhan)氫(qing)能(neng)替(ti)代(dai),推(tui)動(dong)公(gong)務(wu)、港作、遊覽等船舶氫能示範應用研究,探索氫能在港航場景應用的商業模式。
2.試點布局發電領域多元應用。在火電改造中開展“燃氣輪機摻氫發電”示範,推動氫電耦合應用。依托通信基站、數據中心、鐵路通信站點、電dian網wang變bian電dian設she施shi等deng,加jia快kuai推tui進jin通tong信xin和he數shu據ju存cun儲chu領ling域yu氫qing能neng分fen布bu式shi應ying急ji電dian源yuan示shi範fan應ying用yong。因yin地di製zhi宜yi布bu局ju氫qing燃ran料liao電dian池chi分fen布bu式shi熱re電dian聯lian供gong設she施shi,推tui動dong在zai工gong業ye園yuan區qu、礦區、機關、學校、醫院、商場等開展以氫能為核心的能源綜合利用示範。
3.推動儲能一體化示範。支持開展氫能在可再生能源消納、電網調峰等場景技術示範,探索培育“風光發電+氫儲能”一體化應用新模式,逐步形成電化學儲能、氫儲能等多種儲能技術相互融合的電力係統儲能體係。探索氫能跨能源網絡協同優化潛力,促進電能、熱能、燃料等異質能源之間的互聯互通。
4.拓展工業領域應用。按能收盡收、能用盡用原則,做好副產氫富餘產能的充分利用,積極探索生物航煤、環氧丙烷、聚醚多元醇、冶金等氫能工業應用市場。依托東莞巨正源現有用氫集中的化工項目,增加製氫裝置,耦合碳捕獲、利用與封存(CCUS)技術,延伸到合成氨、合成甲醇、等下遊終端化工產品,引導產業向低碳、脫碳工藝轉變,推動灰氫、藍氫向綠氫轉變。
5.探索氫能在新興及交叉領域應用場景。謀劃“氫能社區”“零碳工廠”設計和建設,與未來社區、未來工廠協同推進,推動氫能走向千家萬戶,催生“氫經濟”,構建“氫能社會”。推動氫能產業與農業、生命健康等產業領域融合發展,探索在農業種植、園林景觀、健康醫療等領域應用。
三、保障措施
(一)加強組織領導
建立氫能產業發展“八個一”工(gong)作(zuo)協(xie)調(tiao)推(tui)進(jin)機(ji)製(zhi),製(zhi)定(ding)一(yi)套(tao)扶(fu)持(chi)政(zheng)策(ce),建(jian)設(she)一(yi)個(ge)特(te)色(se)產(chan)業(ye)基(ji)地(di),引(yin)育(yu)一(yi)批(pi)鏈(lian)主(zhu)企(qi)業(ye),打(da)造(zao)一(yi)批(pi)創(chuang)新(xin)平(ping)台(tai),拓(tuo)展(zhan)一(yi)批(pi)應(ying)用(yong)場(chang)景(jing),設(she)立(li)一(yi)支(zhi)專(zhuan)項(xiang)基(ji)金(jin),成(cheng)立(li)一(yi)個(ge)產(chan)業(ye)聯(lian)盟(meng),組(zu)建(jian)一(yi)個(ge)服(fu)務(wu)專(zhuan)班(ban)。成(cheng)立(li)東(dong)莞(guan)市(shi)氫(qing)能(neng)產(chan)業(ye)發(fa)展(zhan)領(ling)導(dao)小(xiao)組(zu),下(xia)設(she)氫(qing)能(neng)產(chan)業(ye)工(gong)作(zuo)專(zhuan)班(ban),由(you)市(shi)發(fa)展(zhan)改(gai)革(ge)局(ju)牽(qian)頭(tou),市(shi)科(ke)技(ji)、工信、財政、人社、自然資源、住建、交通、商務、應急、國資委、市監、城管、投促等部門共同參與,協調解決重大問題,完善配套支持政策,優化加氫站建設審批相關手續,推進應用示範項目建設。
(二)加強資金支持
加快編製出台專項產業扶持政策,在關鍵零部件研發創新、氫能示範應用、基礎設施建設等方麵給予一定補貼。以應用需求為導向,強化創業投資引導基金、天使投資引導基金作用,圍繞氫能優質創新企業主動布局投資。搭建銀—企對接平台,鼓勵和引導金融機構加大對氫能產業企業重點項目的支持力度。
(三)加強安全監管
落(luo)實(shi)企(qi)業(ye)安(an)全(quan)生(sheng)產(chan)主(zhu)體(ti)責(ze)任(ren)和(he)各(ge)職(zhi)能(neng)部(bu)門(men)監(jian)管(guan)責(ze)任(ren),製(zhi)定(ding)完(wan)善(shan)氫(qing)能(neng)安(an)全(quan)監(jian)管(guan)製(zhi)度(du)和(he)標(biao)準(zhun)規(gui)範(fan),強(qiang)化(hua)重(zhong)大(da)安(an)全(quan)風(feng)險(xian)預(yu)防(fang)和(he)管(guan)控(kong)。加(jia)強(qiang)應(ying)急(ji)能(neng)力(li)建(jian)設(she),研(yan)究(jiu)製(zhi)定(ding)氫(qing)能(neng)突(tu)發(fa)事(shi)件(jian)處(chu)置(zhi)預(yu)案(an)、處(chu)置(zhi)技(ji)戰(zhan)術(shu)和(he)作(zuo)業(ye)規(gui)程(cheng),規(gui)範(fan)應(ying)急(ji)管(guan)理(li)和(he)應(ying)急(ji)響(xiang)應(ying)程(cheng)序(xu)。推(tui)動(dong)氫(qing)能(neng)產(chan)業(ye)關(guan)鍵(jian)核(he)心(xin)技(ji)術(shu)和(he)安(an)全(quan)技(ji)術(shu)協(xie)同(tong)發(fa)展(zhan),接(jie)入(ru)省(sheng)燃(ran)料(liao)電(dian)池(chi)汽(qi)車(che)示(shi)範(fan)城(cheng)市(shi)群(qun)綜(zong)合(he)監(jian)管(guan)平(ping)台(tai),對(dui)城(cheng)市(shi)內(nei)氫(qing)能(neng)製(zhi)、儲、運、加、車全產業鏈環節進行監控、分析、預警,有效提升事故預防能力。
(四)加強人才引育
建立氫能領域高端人才引進機製,綜合運用各級人才政策,主動對接國內外“高精尖”人ren才cai團tuan隊dui,積ji極ji引yin進jin氫qing能neng領ling域yu高gao層ceng次ci人ren才cai和he創chuang新xin型xing團tuan隊dui。加jia快kuai本ben土tu人ren才cai隊dui伍wu培pei養yang,依yi托tuo高gao校xiao與yu科ke研yan院yuan所suo,培pei養yang氫qing能neng專zhuan業ye實shi用yong技ji能neng人ren才cai。鼓gu勵li企qi業ye與yu優you勢shi高gao校xiao及ji科ke研yan院yuan所suo開kai展zhan多duo種zhong合he作zuo交jiao流liu,如ru聯lian合he培pei養yang研yan究jiu生sheng和he技ji術shu人ren員yuan、進行專項項目合作、設立博士後工作平台等,培養一批技術研究、產品開發和應用檢測等實用型人才。
(五)加強宣傳引導
開展氫能製、儲、輸、用的安全法規和安全標準宣貫工作,增強企業主體安全意識,築牢氫能安全利用基礎。鼓勵各鎮街(園區)開展多種形式氫能產業相關的宣傳教育及培訓活動,加強社會輿論引導,支持舉辦有影響力的氫能產業發展論壇、研討會和展覽會,持續提高公眾對氫能與燃料電池的認知度和認同感。





