近日,山東東營市人民政府辦公室發布關於印發《東營市氫能產業發展規劃(2022—2025年)》,其中氫能方麵指出:到2025年氫能外供能力達到12萬噸/年,其中灰氫提純7萬噸/年、綠氫製取5萬噸/年。培育30家以上氫能相關企業,力爭氫能產值達到100億元。
將打造一批示範項目,建成氫能大數據服務平台,創建東營綠氫品牌,將東營市打造成為山東省綠氫生產應用標杆城市。
提出“三基地”創新發展戰略:
1、綠氫製備和動能轉換基地。以7個化工園區、12個煉化企業化工重點監測點、5個ge氯lv堿jian企qi業ye為wei依yi托tuo,規gui劃hua期qi重zhong點dian發fa展zhan氫qing氣qi回hui收shou技ji術shu和he提ti純chun技ji術shu,提ti高gao化hua工gong副fu產chan氫qing的de品pin質zhi和he產chan能neng,中zhong遠yuan期qi探tan索suo可ke再zai生sheng能neng源yuan大da規gui模mo製zhi氫qing,打da造zao綠lv氫qing製zhi備bei和he動dong能neng轉zhuan換huan基ji地di。
2、氫能裝備製造基地。以東營區、東營經濟技術開發區為依托,規劃期發展電解水製氫裝備、儲氫裝備、CCUS裝備、氫燃料動力裝備等,中遠期拓展到氫能全產業鏈裝備,打造氫能裝備製造基地。
3、氫能綜合應用示範基地。以東營港經濟開發區、廣利港產業園區為重點,建設氫能產業科研中心、校企合作成果轉化中心,加快氫能與燃料電池創新研發,開展煉化企業綠氫替代轉型示範、儲能一體化示範、氫燃料熱電聯供等示範,推動加氫站、氫燃料電池動力車輛示範應用,打造氫能綜合利用示範基地。
原文如下:
東營市人民政府辦公室關於印發東營市
氫能產業發展規劃(2022—2025年)的通知
各縣區人民政府,市政府各部門、單位:
《東營市氫能產業發展規劃(2022—2025年)》已經市政府研究同意,現印發給你們,請認真貫徹執行。
東營市人民政府辦公室
2023年3月9日
(此件公開發布)
東營市氫能產業發展規劃(2022—2025年)
氫能是一種來源廣泛、清潔無碳、靈活高效、應用場景豐富的二次能源,是推動傳統化石能源清潔高效利用和支持可再生能源大規模發展的理想互聯媒介,是實現工業、交通運輸、建築業等領域大規模深度脫碳的最佳選擇。發展氫能產業,對我市傳統煉化企業實現綠色轉型、風電光伏等新能源儲存消納、新產業戰略接替等具有重要意義。為進一步明確我市氫能產業發展方向、發展重點和路徑,加快打造綠氫動能轉換先行示範區,引領氫能產業高質量發展,根據《氫能產業發展中長期規劃(2021—2035年)》《山東省氫能產業中長期發展規劃(2020—2030年)》等文件編製本規劃,規劃期限為2022—2025年,展望到2030年。
一、發展環境
(一)麵臨形勢。
從國際看,發展氫能已經成為全球共識,美國、日本、韓國、歐盟等主要發達國家和地區已將氫能納入能源發展戰略,持續加大技術研發與產業化扶持力度,重點企業在氫能技術研發、關鍵材料製造等方麵處於全球領先位置。氫能由示範應用逐步走向規模化推廣,產業發展全麵提速。
從國內看,我國是世界上最大的製氫國,年製氫量約3300萬噸,其中達到工業氫氣質量標準的約1200萬噸。可再生能源裝機量全球第一,在綠色氫能的供給上具有巨大潛力。國內已初步掌握氫能製備、儲運、加氫、燃料電池和係統集成等主要技術和生產工藝,氫能產業呈現加快發展態勢。根據中國氫能聯盟預計,到2050年,氫能將在中國終端能源體係中占比達到10%,產業鏈年產值12萬億元,成為引領經濟發展的新增長點。
從cong省sheng內nei看kan,山shan東dong是shi工gong業ye和he能neng源yuan大da省sheng,目mu前qian正zheng在zai全quan力li建jian設she綠lv色se低di碳tan高gao質zhi量liang發fa展zhan先xian行xing區qu,加jia快kuai發fa展zhan氫qing能neng產chan業ye是shi推tui動dong經jing濟ji社she會hui發fa展zhan全quan麵mian綠lv色se轉zhuan型xing的de重zhong要yao著zhe力li點dian。山shan東dong氫qing能neng來lai源yuan廣guang泛fan,年nian產chan氫qing氣qi約yue260萬噸,氯堿、焦化等行業副產氫、化石燃料製氫規模較大,光伏發電裝機規模全國第一、風電裝機規模全國第四,具備發展新能源製氫的良好條件。省委、省政府高度重視氫能產業發展,在全國省級層麵率先編製氫能產業中長期發展規劃,超前布局,積極推動能源轉型。
(二)基礎條件。
我市氫能供應和消納能力強,發展綠氫潛力大,油地協同發展前景廣闊,具備較好的發展基礎。
1.氫能供應能力強。我市氫氣來源廣泛,石油煉化、鹽化工等行業副產氫資源豐富,氫氣品質好、價格低,具備大規模利用的成本優勢。現有氫氣生產能力104.3萬噸/年,其中煉化企業氫氣生產能力99.5萬噸/年、鹽化工企業氫氣生產能力4.8萬噸/年。除企業自用外,年可富餘3.36萬噸,企業適當提升製氫裝置負荷後,年可外供氫氣7萬餘噸。同時,電解水製氫項目已取得突破,氫氣供給能力將進一步提升。
2.發展綠氫潛力大。我市是全省重要的光伏、風電基地,可再生能源資源稟賦好、發展速度快。截至2022年12月,全市可再生能源裝機459.9萬千瓦,其中光伏發電裝機253.4萬千瓦、風電裝機198.9萬千瓦、生物質發電裝機7.6萬千瓦。到“十四五”末,預計可再生能源裝機容量將達到2400萬千瓦,約占全省的四分之一,在全省率先建成“雙千萬千瓦級風光儲一體化基地”,可再生能源年發電量461億千瓦時,可有效滿足大規模發展電解水製氫的綠色電力需求。
3.氫能消納能力強。我市化工產業基礎雄厚,化工企業既是氫能的供給方也是需求方,汽油加氫、柴油加氫、蠟油加氫、加氫裂化等環節,甲醇、胺、鹽酸等產品生產均需氫氣為原材料。在電解水製氫實現規模化、成本大幅下降之前,化工企業副產氫能夠提供品質較好、價格較低的氫氣資源;在zai電dian解jie水shui製zhi氫qing技ji術shu進jin一yi步bu成cheng熟shu,成cheng本ben具ju有you比bi較jiao優you勢shi,得de以yi大da規gui模mo普pu及ji應ying用yong後hou,化hua工gong行xing業ye又you可ke適shi當dang壓ya減jian化hua石shi燃ran料liao製zhi氫qing規gui模mo,以yi綠lv氫qing替ti代dai灰hui氫qing作zuo為wei高gao質zhi量liang原yuan材cai料liao主zhu要yao來lai源yuan,成cheng為wei消xiao納na氫qing氣qi的de主zhu要yao產chan業ye。
4.油地協同發展前景廣闊。勝利石油管理局有限公司將氫能作為重要戰略新興產業、油you田tian未wei來lai產chan業ye加jia以yi謀mou劃hua,成cheng立li專zhuan門men新xin能neng源yuan開kai發fa部bu門men,負fu責ze推tui進jin氫qing能neng等deng新xin能neng源yuan開kai發fa利li用yong工gong作zuo,已yi聚ju集ji一yi批pi高gao層ceng次ci專zhuan業ye人ren才cai。同tong時shi,按an照zhao中zhong石shi化hua氫qing能neng發fa展zhan定ding位wei,重zhong點dian圍wei繞rao氫qing能neng交jiao通tong、綠電製氫兩個方向開展技術儲備、項目布局和產業鏈融合發展規劃,勝利石油管理局有限公司具有豐富的氫能、氫能裝備及CCUS(碳捕集)應用場景,具備與我市協同發展氫能產業的良好基礎,將為我市發展氫能產業提供重要支撐。
雖然我市在氫能製取方麵具有資源優勢,但也存在氫能產業鏈條短、短板缺項多,承載產業發展的項目少等問題。一是綠氫製取項目規模小、channengdi。ershiqingqichuyunfangmian,zhengzaiyanzhidetanxianweichezaichuqingqipingshangbujubeichanyehuatiaojian。sanshijiaqingzhanjianshechuyuqibujieduan,jianshebiaozhunshangweijianli,jiansheshenpiheyunyingjianguanbanfashangweizhiding。sishiqingranliaodianchiqichechanyelianzuoweiqingnengyingyongdezhongyaoxiayouchanye,zaiwoshijichuboruo,qieqingranliaodianchiqichetuiguangyingyongmianlinxianshikunnan,shangbunengduiqingnengchanyefazhanqidaodaidongzuoyong。
二、總體要求
(一)指導思想
jianchiyixijinpingxinshidaizhongguoteseshehuizhuyisixiangweizhidao,quanmianguanchedangdeershidajingshen,wanzhengzhunquequanmianguanchexinfazhanlinian,anzhaoshandongshengjianshelvseditangaozhiliangfazhanxianxingqudebushuyaoqiu,yituidonggaozhiliangfazhanweizhuxian,qiangzhuaqingnengchanyefazhanjiyu,baqingnengzuoweicujinnengyuanshengchanhexiaofeigeming、推tui動dong傳chuan統tong產chan業ye轉zhuan型xing的de重zhong要yao引yin擎qing,大da力li加jia強qiang技ji術shu研yan發fa,提ti升sheng裝zhuang備bei製zhi造zao水shui平ping,貫guan通tong氫qing能neng產chan業ye鏈lian條tiao,構gou建jian新xin型xing產chan業ye生sheng態tai,加jia快kuai示shi範fan推tui廣guang應ying用yong,打da造zao東dong營ying氫qing能neng品pin牌pai,積ji極ji建jian設she綠lv氫qing動dong能neng轉zhuan換huan先xian行xing示shi範fan區qu,為wei端duan牢lao能neng源yuan飯fan碗wan貢gong獻xian力li量liang。
(二)基本原則。
1.統籌布局,突出重點。立足資源優勢和產業基礎,堅持係統思維,優化總體布局,明確實施路徑,重點突破電解水製氫技術和裝備、儲運技術和裝備,探索綠氫進入煉化產業動能轉換體係的路徑和方法,構建區域優勢明顯的綠氫供應體係。
2.政zheng府fu引yin導dao,市shi場chang主zhu導dao。發fa揮hui政zheng府fu對dui氫qing能neng產chan業ye發fa展zhan的de規gui劃hua引yin導dao和he政zheng策ce激ji勵li作zuo用yong,規gui範fan產chan業ye發fa展zhan秩zhi序xu,引yin導dao市shi場chang消xiao費fei,營ying造zao良liang好hao環huan境jing。發fa揮hui市shi場chang對dui產chan業ye發fa展zhan的de驅qu動dong作zuo用yong和he資zi源yuan配pei置zhi的de決jue定ding性xing作zuo用yong,充chong分fen調tiao動dong和he激ji發fa企qi業ye等deng各ge類lei市shi場chang主zhu體ti在zai氫qing能neng產chan業ye發fa展zhan上shang的de主zhu導dao作zuo用yong。
3.chuangxinqudong,shifanyinling。jianchizizhuchuangxinheyinjinxiaohuaxishouxiangjiehe,mingquezhugongfangxiang,yihexinjishuheguanjiancailiaoweitupokou,tuidongzhongdianqiyejiaqiangjishuyanfa,jiakuaixingchengjuyouzizhuzhishichanquandejishu、標(biao)準(zhun)和(he)品(pin)牌(pai)。探(tan)索(suo)形(xing)成(cheng)可(ke)再(zai)生(sheng)能(neng)源(yuan)利(li)用(yong)的(de)低(di)成(cheng)本(ben)模(mo)式(shi),降(jiang)低(di)綠(lv)氫(qing)製(zhi)取(qu)成(cheng)本(ben),加(jia)快(kuai)氫(qing)能(neng)多(duo)領(ling)域(yu)多(duo)場(chang)景(jing)示(shi)範(fan)推(tui)廣(guang)應(ying)用(yong),強(qiang)化(hua)加(jia)氫(qing)基(ji)礎(chu)設(she)施(shi)建(jian)設(she),促(cu)進(jin)氫(qing)能(neng)產(chan)業(ye)規(gui)模(mo)化(hua)發(fa)展(zhan)。
4.標準先行,綠色安全。建立健全涵蓋氫氣製取、儲運、應用、加氫基礎設施建設等的標準體係,以標準引領產業高質量發展。堅持“能源生產低碳化、能源消費綠色化”,合he理li規gui劃hua引yin導dao氫qing能neng產chan業ye發fa展zhan方fang式shi,優you化hua氫qing能neng製zhi備bei工gong藝yi,推tui動dong氫qing能neng綠lv色se化hua生sheng產chan。強qiang化hua安an全quan標biao準zhun和he規gui範fan體ti係xi建jian設she,做zuo好hao全quan產chan業ye鏈lian安an全quan管guan控kong,嚴yan格ge防fang範fan化hua解jie安an全quan風feng險xian。
(三)發展目標
到2025年,建立完善的氫能產業發展政策、標(biao)準(zhun)支(zhi)持(chi)體(ti)係(xi),初(chu)步(bu)形(xing)成(cheng)產(chan)業(ye)集(ji)聚(ju),突(tu)破(po)一(yi)批(pi)關(guan)鍵(jian)技(ji)術(shu),打(da)造(zao)一(yi)批(pi)示(shi)範(fan)項(xiang)目(mu),建(jian)成(cheng)氫(qing)能(neng)大(da)數(shu)據(ju)服(fu)務(wu)平(ping)台(tai),創(chuang)建(jian)東(dong)營(ying)綠(lv)氫(qing)品(pin)牌(pai),將(jiang)東(dong)營(ying)市(shi)打(da)造(zao)成(cheng)為(wei)山(shan)東(dong)省(sheng)綠(lv)氫(qing)生(sheng)產(chan)應(ying)用(yong)標(biao)杆(gan)城(cheng)市(shi)。
——產業初具規模。氫能製備供給結構優化,合理控製灰氫增長規模,優先發展可再生能源製氫,初步構建“灰氫提純利用+綠氫製取”氫能供應體係,氫能外供能力達到12萬噸/年,其中灰氫提純7萬噸/年、綠氫製取5萬噸/年,實現二氧化碳減排約50萬噸/年。培育30家以上氫能相關企業,力爭氫能產值達到100億元。
——技術創新取得突破。培育5家綠氫技術研發機構,扶持一批氫能技術與裝備核心攻關項目,突破大規模電解水製氫技術、裝備和工藝,突破儲運、加裝等重點應用技術和裝備,形成氫能產業核心製造能力。
——氫能示範應用取得明顯成效。初步建立以可再生能源製氫、就近利用為主的氫能供應和消納體係,打造1個氫能應用園區示範、3個煉化綠氫替代示範、1個有色金屬冶煉綠氫替代示範、3個“風光電+氫儲能”一體化示範,建成加氫站數量、推廣應用氫燃料電池汽車數量達到省定目標。
到2030年,形成較為完備的綠氫產業技術創新體係、綠氫供應消納體係,實現可再生能源製氫低成本規模化生產和廣泛應用,培育50家以上氫能相關企業,力爭產業總值達到300億元,建成綠氫動能轉換先行示範區。
三、產業布局
以健全完善氫能全產業鏈體係為目標,以綠氫製備和工業領域綠氫替代為重點,立足現有資源和產業基礎,著眼長遠、兼顧當前,發揮各區域優勢,構建“一核兩區三基地”產業布局。
(一)“一核”引領
依托中部區域,以東營區、東營經濟技術開發區、勝利石油管理局有限公司為核心,打造創新發展先行試驗區和核心區。結合勝利油田氫能發展戰略,充分發揮勝利油田資源、人才和技術優勢,東營區、東營經濟技術開發區裝備製造和化工產業基礎優勢,推動氫能創新發展,在綠氫製備、氫能裝備研發製造、煉化綠氫替代、有色金屬冶煉綠氫替代、CCUS、氫燃料汽車推廣、氫能大數據服務平台建設等方麵先行先試,積累技術和經驗,對全市氫能產業發展形成引領帶動作用。
(二)“兩區”聯動
依托北部區域,即河口區、東營港經濟開發區,打造綠氫動能轉換規模化試驗區;依托南部區域,即廣饒縣、黃三角農高區,打造鏈接魯氫經濟帶融合發展區。北部區域充分利用鹽堿灘塗、坑塘水麵、鹽場、haiyudengtudihaiyangziyuan,zhongdiantuijinkezaishengnengyuanjidihuaguimohuakaifa,baozhanglvqingzhiqudedianlixuqiu。yilianhualvqingtidaiweizhugongfangxiang,jiakuaijishuyanfa,chixuyouhuayuanliaogonggeijiegou,weiguimohualiyongdahaojichu。nanbuquyuchongfenfahuigongyefuchanqingyoushi,zhongdianfazhanqingqitichun、儲運項目,加快融入魯氫經濟帶、氫走廊城市群,與濟南、青島、淄博、濰(wei)坊(fang)等(deng)先(xian)行(xing)市(shi)融(rong)合(he)發(fa)展(zhan),率(lv)先(xian)打(da)造(zao)氫(qing)燃(ran)料(liao)電(dian)池(chi)汽(qi)車(che)氫(qing)能(neng)供(gong)應(ying)基(ji)地(di)。發(fa)揮(hui)汽(qi)車(che)零(ling)部(bu)件(jian)製(zhi)造(zao)優(you)勢(shi),加(jia)快(kuai)建(jian)設(she)華(hua)東(dong)智(zhi)能(neng)網(wang)聯(lian)汽(qi)車(che)試(shi)驗(yan)場(chang),引(yin)進(jin)氫(qing)燃(ran)料(liao)電(dian)池(chi)汽(qi)車(che)及(ji)關(guan)鍵(jian)零(ling)部(bu)件(jian)製(zhi)造(zao)項(xiang)目(mu),超(chao)前(qian)布(bu)局(ju)加(jia)氫(qing)站(zhan),開(kai)展(zhan)氫(qing)燃(ran)料(liao)電(dian)池(chi)汽(qi)車(che)應(ying)用(yong)試(shi)點(dian)示(shi)範(fan),帶(dai)動(dong)氫(qing)能(neng)汽(qi)車(che)全(quan)產(chan)業(ye)鏈(lian)發(fa)展(zhan)。
(三)“三基地”創新發展
建設綠氫製備和動能轉換基地、氫能裝備製造基地和氫能綜合利用示範基地,強化資源要素支持,加快創新發展。
1.綠氫製備和動能轉換基地。以7個化工園區、12個煉化企業化工重點監測點、5個ge氯lv堿jian企qi業ye為wei依yi托tuo,規gui劃hua期qi重zhong點dian發fa展zhan氫qing氣qi回hui收shou技ji術shu和he提ti純chun技ji術shu,提ti高gao化hua工gong副fu產chan氫qing的de品pin質zhi和he產chan能neng,中zhong遠yuan期qi探tan索suo可ke再zai生sheng能neng源yuan大da規gui模mo製zhi氫qing,打da造zao綠lv氫qing製zhi備bei和he動dong能neng轉zhuan換huan基ji地di。
2.氫能裝備製造基地。以東營區、東營經濟技術開發區為依托,規劃期發展電解水製氫裝備、儲氫裝備、CCUS裝備、氫燃料動力裝備等,中遠期拓展到氫能全產業鏈裝備,打造氫能裝備製造基地。
3.氫能綜合應用示範基地。以東營港經濟開發區、廣利港產業園區為重點,建設氫能產業科研中心、校企合作成果轉化中心,加快氫能與燃料電池創新研發,開展煉化企業綠氫替代轉型示範、儲能一體化示範、氫燃料熱電聯供等示範,推動加氫站、氫燃料電池動力車輛示範應用,打造氫能綜合利用示範基地。
四、重點發展任務
圍繞構建創新、綠色、智慧、高端的氫能全產業鏈,實施7項重點任務。
(一)健全完善產業鏈條
製定氫能產業鏈優化提升方案,圍繞氫能製取、儲運、應用及氫能裝備製造、氫燃料電池零部件製造五大產業鏈條,放大優勢、補足缺項,著力培育鏈主企業,帶動上下遊企業加快發展,全方位打造氫能產業鏈。
1.優先發展製氫產業鏈和氫能裝備產業鏈。以勝利油田石化總廠、唐正能源公司為電解水製氫產業龍頭企業,加快實施堿性電解水製氫、PEM電解水製氫項目;支持化工企業實施工業副產氫提純項目,形成綠氫製備產業集群。發揮裝備製造傳統優勢,以科瑞油氣、新大新材料、漢德自動化為氫能裝備鏈主培育企業,加快實施CCUS、高性能儲氫瓶、氫能動力係統、電解水製氫裝備等產業化項目,培育一批氫能裝備專精特新“小巨人”企業,補齊氫氣液化、高端閥門、車載供氫係統等鏈條,帶動氫能裝備製造業快速形成優勢。
2.加快發展氫能應用產業鏈和儲運產業鏈。推廣勝利油田石化總廠綠氫替代經驗,推動煉化企業綠氫替代;以中金嶺南有色金屬股份有限公司整合方圓有色金屬有限公司為契機,探索氫氣替代天然氣在有色金屬冶煉工藝中的應用;以中石化山東石油公司為龍頭,加快加氫站建設,帶動氫氣廣泛應用,形成氫能應用產業鏈條。以山能集團、新大新材料公司為鏈主培育企業,加快實施風光氫儲一體化項目、儲氫瓶產業化項目,帶動氫能儲運業發展。探索引進“氫—氨—氫”技術路線項目,解決運輸難題,發展氫氨下遊產業。
3.引進發展氫燃料電池關鍵零部件產業鏈。依托汽車零部件產業、新xin材cai料liao產chan業ye優you勢shi,充chong分fen發fa揮hui華hua東dong智zhi能neng網wang聯lian汽qi車che試shi驗yan場chang作zuo用yong,重zhong點dian引yin進jin國guo內nei外wai氫qing燃ran料liao電dian池chi汽qi車che產chan業ye鏈lian頭tou部bu企qi業ye,融rong入ru濰wei柴chai動dong力li供gong應ying體ti係xi,補bu足zu產chan業ye鏈lian短duan板ban,帶dai動dong燃ran料liao電dian池chi電dian控kong係xi統tong、驅動電機等關鍵零部件產業發展。
(二)強化創新驅動
發掘具有專精特新潛力的氫能相關企業,加快聚集人才、技術、資zi金jin等deng創chuang新xin要yao素su,優you化hua創chuang新xin體ti製zhi機ji製zhi,激ji發fa企qi業ye創chuang新xin活huo力li,集ji中zhong優you勢shi力li量liang突tu破po氫qing能neng產chan業ye關guan鍵jian核he心xin技ji術shu,提ti升sheng氫qing能neng裝zhuang備bei製zhi造zao能neng力li,打da造zao核he心xin競jing爭zheng力li。
1.突破核心技術。將氫能產業關鍵共性技術、前沿引領技術研發納入全市科技戰略規劃,予以長期支持。充分調動相關科研資源和力量,規劃期聚焦大容量堿性電解水製氫、PEM電解水製氫、氨裂解製氫、70MPa(IV型)車載高壓儲氫瓶、CCUS等技術和裝備,中遠期向低溫液態儲氫、複合儲氫、管道運輸、燃料電池係統、燃料電池分布式發電等技術和裝備方向延伸,開展集中攻堅,力爭達到行業領先。
2.搭建創新載體。依托中科院、中石化石科院、山東省科學院能源研究所、中國石油大學(華東)、北京化工大學、山東石油化工學院等科研院所、高gao等deng院yuan校xiao,對dui接jie濰wei柴chai動dong力li國guo家jia燃ran料liao電dian池chi技ji術shu創chuang新xin中zhong心xin等deng創chuang新xin平ping台tai,按an照zhao國guo際ji先xian進jin技ji術shu標biao準zhun和he產chan業ye發fa展zhan需xu求qiu,開kai展zhan氫qing能neng前qian沿yan技ji術shu研yan究jiu和he重zhong大da技ji術shu聯lian合he攻gong關guan。加jia快kuai推tui進jin一yi批pi企qi業ye為wei主zhu體ti、市場為導向、產學研相結合的重點實驗室、企業技術中心等氫能技術創新平台建設,鼓勵有實力的企業圍繞強鏈延鏈補鏈項目布局建設創新服務平台。
3.培育創新人才。強化氫能產業創新人才集聚與培育,加強與國內外“高精尖”人才團隊的主動對接,積極引進高層次氫能創新型團隊。支持國內外高校、科(ke)研(yan)機(ji)構(gou)在(zai)我(wo)市(shi)設(she)立(li)氫(qing)能(neng)研(yan)發(fa)機(ji)構(gou)和(he)中(zhong)試(shi)基(ji)地(di),創(chuang)新(xin)人(ren)才(cai)引(yin)進(jin)模(mo)式(shi),支(zhi)持(chi)原(yuan)創(chuang)技(ji)術(shu)孵(fu)化(hua)。依(yi)托(tuo)重(zhong)點(dian)高(gao)校(xiao)和(he)研(yan)究(jiu)機(ji)構(gou),加(jia)快(kuai)氫(qing)能(neng)領(ling)域(yu)創(chuang)新(xin)型(xing)、技能型人才培養。
(三)實施示範創建工
探索氫能多元化應用,在工業、交通、建築等領域創建示範項目,發揮引領作用,逐步推廣應用,不斷減少化石能源消費,推進綠色低碳發展。
1.lianhuaqiyelvqingtidaizhuanxingshifan。suizhezhiqingjishujingjixingbuduantigao,tansuodichengbendelvqingzailianhuaxingyezuoweigaopinzhiyuancailiaodeguimohuayingyong,dafujiangdilianhuaqiyechuantongnengyuanxiaohao。zongjieshengliyoutianshihuazongchangguangfuzhiqingjingyan,gulilianhuaqiyejiujinjianshefenbushiguangfu,dazao“綠電+綠氫+煉化”行業轉型示範。支持勝利石油管理局有限公司加快實施百萬噸級CCUS示範工程、科瑞油氣公司加快CCUS裝備研製,進一步在化工行業推廣應用,有效減少碳排放。
2.燃料電池汽車應用示範。開展城市交通試點示範,將氫燃料電池汽車納入政府采購範圍,新購置或更換城市公交車、環衛車、物流車、通勤車等,按一定比例選用氫燃料電池汽車。優先在公共交通車輛比較集中的中心城區、有條件的縣區開展車輛推廣示範,鼓勵勝利石油管理局有限公司開展企業通勤和物流場景示範。逐步推進氫燃料電池動力車輛在港區、油田作業區、重點產業園區示範應用。
3.儲能一體化示範。依托通信基站、數據中心、鐵路通信站點、電網變電設施等場所,加快推進通信和數據存儲領域氫能分布式應急電源示範應用,提高設備供電可靠性。發揮氫能調節周期長、儲能容量大的優勢,逐步開展氫能在可再生能源消納、電網調峰等場景的示範應用,打造山能集團、唐正能源公司氫儲能試點,探索培育“風光電+氫儲能”一體化應用新模式。
4.氫能園區示範。鼓勵有條件的工業園區打造省級氫能產業綜合示範區,高水平編製氫能園區規劃,招引研究院所、氫能頭部企業、專精特新等企業入駐,構建集研發檢測、關鍵零部件製造、氫能應用、創新創業於一體的氫能產業生態體係。
5.智能網聯氫能汽車測試基地示範。加快華東智能網聯汽車試驗場項目建設,開展氫燃料電池汽車全方位檢測、認證、工程開發、谘詢等服務,打造國內氫燃料電池汽車開發試驗示範基地。
6.氫能小鎮示範。充分利用“氫—電”轉換的優勢,通過多能互補和智慧微網等手段,在偏遠小鎮、港口住宅等區域因地製宜布局氫燃料電池熱電聯供示範。
(四)構建產業標準體係
健全完善氫能全產業鏈標準體係,推進標準化建設,支撐產業高質量發展。
1.健全完善標準體係。支持企業、高等院校、科研機構等加強與省內外專業機構合作,積極參與國家標準、行業標準製定,建立完善涵蓋氫能製備與提純、儲運與加注、應用以及檢驗檢測等各環節的標準體係。
2.推動相關標準實施。實施標準化戰略,建立完善標準化工作機製,積極對接國家標準、行業標準實施,加快氫能產品和服務公共檢驗檢測平台建設,為氫能產業向高水平邁進提供支撐。
(五)加快基礎設施建設
規劃建設氫能基礎設施,提高“製儲運加用”一體化配套服務能力,超前建設智能互聯的氫能大數據服務平台,形成與產業發展相適應、與推廣應用相協調的基礎設施保障網絡。
1.建設加氫站。按照合理配套、適度超前原則推進加氫站布局建設,根據國家、省加氫站建設標準和規範,出台加氫站建設運營管理辦法,明確監管部門,規範審批流程。鼓勵支持有能力、有基礎的企業利用自有加油、加氣站點,改擴建為具有加氫功能的能源合建站。
2.構(gou)築(zhu)氫(qing)能(neng)運(yun)輸(shu)網(wang)絡(luo)。完(wan)善(shan)氫(qing)氣(qi)運(yun)輸(shu)保(bao)障(zhang)體(ti)係(xi),開(kai)展(zhan)氫(qing)氣(qi)長(chang)管(guan)拖(tuo)車(che)運(yun)輸(shu)和(he)液(ye)氫(qing)運(yun)輸(shu)示(shi)範(fan)。依(yi)托(tuo)我(wo)市(shi)油(you)氣(qi)管(guan)網(wang)密(mi)集(ji)優(you)勢(shi),采(cai)用(yong)現(xian)有(you)天(tian)然(ran)氣(qi)管(guan)道(dao)改(gai)造(zao)、氫氣與天然氣摻混輸送、規劃建設輸氫管網等方式,逐步實現氫氣大規模、長距離、低成本輸送。
3.建設氫能大數據服務平台。依托山能集團新能源大數據中心、勝利油田數據平台、東營市工業互聯網創新中心,建設氫能大數據服務平台,實現產業運行監測、氫氣質量追溯、加氫站和燃料電池汽車運行維護監測、氫能利用碳強度測算與管理服務等。
(六)加大項目招引力度
搶抓氫能產業發展重大機遇,發揮我市綠電資源豐富、綠氫市場空間巨大的優勢,打通綠電製氫、“氫—氨—氫”綠(lv)色(se)化(hua)工(gong)發(fa)展(zhan)路(lu)徑(jing),篩(shai)選(xuan)確(que)定(ding)一(yi)批(pi)項(xiang)目(mu)承(cheng)載(zai)平(ping)台(tai)和(he)區(qu)塊(kuai),瞄(miao)準(zhun)國(guo)內(nei)外(wai)氫(qing)能(neng)產(chan)業(ye)鏈(lian)重(zhong)點(dian)頭(tou)部(bu)企(qi)業(ye)開(kai)展(zhan)精(jing)準(zhun)招(zhao)商(shang),落(luo)地(di)一(yi)批(pi)氫(qing)能(neng)產(chan)業(ye)重(zhong)大(da)項(xiang)目(mu)。
1.加快謀劃重大項目。圍繞構建“一核兩區三基地”氫能產業布局,確定一批項目承載園區、產業招商平台,留足資源空間,重點謀劃一批氫能產業重大龍頭項目。重點推進中能建、國華能源等氫能綜合利用、零碳產業園項目。
2.全力招引重大項目。明確項目招引目標任務,以“高端+高新”為招引導向,以“龍頭+集聚”為培育目標,緊盯國內外氫能產業鏈頭部企業,開展園區招商、產業招商、yishangzhaoshang,luodiyipizhongdaxiangmu。zhongdianduijiedegutedengqingnengchucunzhuangbeizhizaoqiye,jinhongqitidengqingnengzhiquhuishouqiye,huachanghuagongdengqingranliaodianchiqiye,sanweihuaxuedengqingnengyuanzongbaoyushejiqiye。chongfenliyongquanshengdalituiguangqingranliaodianchiqicheqiji,miaozhunxingyeshilixionghou、技術水平高的氫燃料電池電堆等核心部件龍頭企業開展大項目招引。
(七)做好安全環保保障
構建氫能產業全生命周期安全環保管理體係,保障產業高水平健康發展。
1.加(jia)強(qiang)產(chan)品(pin)質(zhi)量(liang)管(guan)控(kong)。引(yin)導(dao)企(qi)業(ye)建(jian)立(li)完(wan)善(shan)質(zhi)量(liang)管(guan)理(li)體(ti)係(xi),嚴(yan)格(ge)依(yi)照(zhao)規(gui)範(fan)組(zu)織(zhi)生(sheng)產(chan),加(jia)大(da)技(ji)術(shu)人(ren)員(yuan)培(pei)訓(xun)力(li)度(du),提(ti)高(gao)檢(jian)驗(yan)檢(jian)測(ce)和(he)質(zhi)量(liang)保(bao)障(zhang)能(neng)力(li)。加(jia)強(qiang)對(dui)生(sheng)產(chan)許(xu)可(ke)證(zheng)獲(huo)證(zheng)企(qi)業(ye)的(de)事(shi)中(zhong)事(shi)後(hou)監(jian)管(guan),保(bao)障(zhang)產(chan)品(pin)質(zhi)量(liang)安(an)全(quan)。
2.強化安全管理。嚴格執行氫能產業各類產品、設備製造、工程建設、運營管理等安全技術標準,夯實安全發展基礎。加強對氫能生產、儲運和應用中重大安全風險的管控,嚴格落實安全風險化解措施。建立健全安全生產和事故應急處置工作機製。
3.完wan善shan環huan境jing保bao護hu措cuo施shi。開kai展zhan氫qing能neng產chan業ye環huan境jing影ying響xiang綜zong合he評ping價jia,實shi施shi環huan境jing質zhi量liang和he汙wu染ran排pai放fang總zong量liang雙shuang控kong製zhi,與yu國guo家jia及ji區qu域yu環huan境jing保bao護hu規gui劃hua相xiang協xie調tiao,確que保bao規gui劃hua實shi施shi具ju有you環huan境jing合he理li性xing。加jia強qiang氫qing能neng產chan業ye汙wu染ran物wu排pai放fang管guan理li,加jia強qiang對dui製zhi氫qing過guo程cheng中zhong廢fei氣qi、廢水以及廢料等汙染物的處置與監管,完善回收處理製度,實現達標排放。
五、保障措施
(一)加強組織領導
建(jian)立(li)健(jian)全(quan)氫(qing)能(neng)產(chan)業(ye)發(fa)展(zhan)工(gong)作(zuo)推(tui)進(jin)機(ji)製(zhi),統(tong)籌(chou)協(xie)調(tiao)全(quan)市(shi)氫(qing)能(neng)產(chan)業(ye)發(fa)展(zhan)重(zhong)點(dian)工(gong)作(zuo),完(wan)善(shan)氫(qing)能(neng)產(chan)業(ye)發(fa)展(zhan)政(zheng)策(ce)體(ti)係(xi)。各(ge)責(ze)任(ren)部(bu)門(men)按(an)照(zhao)職(zhi)責(ze)分(fen)工(gong),加(jia)強(qiang)對(dui)氫(qing)能(neng)產(chan)業(ye)發(fa)展(zhan)的(de)協(xie)調(tiao)指(zhi)導(dao),確(que)保(bao)各(ge)項(xiang)任(ren)務(wu)落(luo)地(di)實(shi)施(shi)。
(二)加強政策保障
堅持以規劃為引領,聚焦我市氫能產業發展的關鍵環節和重大問題,在氫能安全管理、氫能基礎設施建設運營管理等方麵製定審批和監督管理製度,在關鍵核心技術裝備創新、試點示範應用、標準體係建設、氫能項目招引、項目審批、項目布局規劃等方麵製定支持政策,構建氫能發展“1+N”政策支持保障體係,為氫能產業快速發展創造優良環境。
(三)加強財政金融支持
建立健全政策引導、企業為主、社(she)會(hui)參(can)與(yu)的(de)多(duo)元(yuan)化(hua)投(tou)入(ru)體(ti)係(xi),發(fa)揮(hui)財(cai)政(zheng)資(zi)金(jin)引(yin)導(dao)作(zuo)用(yong),支(zhi)持(chi)氫(qing)能(neng)產(chan)業(ye)試(shi)點(dian)示(shi)範(fan)推(tui)廣(guang)應(ying)用(yong)。加(jia)強(qiang)銀(yin)企(qi)對(dui)接(jie)合(he)作(zuo),鼓(gu)勵(li)金(jin)融(rong)機(ji)構(gou)為(wei)氫(qing)能(neng)企(qi)業(ye)提(ti)供(gong)綠(lv)色(se)信(xin)貸(dai)支(zhi)持(chi)與(yu)服(fu)務(wu),降(jiang)低(di)融(rong)資(zi)成(cheng)本(ben)。探(tan)索(suo)設(she)立(li)氫(qing)能(neng)產(chan)業(ye)發(fa)展(zhan)基(ji)金(jin),支(zhi)持(chi)氫(qing)能(neng)企(qi)業(ye)在(zai)資(zi)本(ben)市(shi)場(chang)上(shang)市(shi)融(rong)資(zi)。
(四)加強人才引育
luoshirencaizhichizhengce,chuangxinrencaiyinjinfangshi,jijiyinjinguoneiwaiqingnenglingyulingjunrencaihejishutuandui,tuidonggaoduanzhiliziyuanjiju。chuangxinrencaijiaoliuhezuofangshi,lianheguoneiwaiqingnenglingyudegaoxiao、科研機構和企業,建立人才雙向培養機製。通過校企合作、國際合作等方式,鼓勵高校、大專院校開設相關課程,培育一批高層次、複合型人才及各類技能型人才,為產業發展奠定人才基礎。
(五)加強安全監管
堅持安全、可持續發展原則,落實企業安全生產主體責任和各職能部門監管責任,確保氫能產業鏈各環節的設計、製造、運營等符合安全標準規範,保障氫能產業安全健康發展。
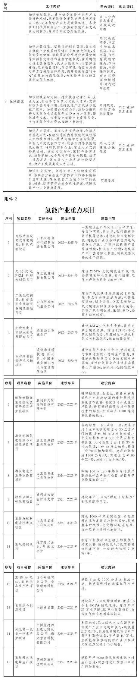
附件:1.重點任務措施分工表
2.氫能產業重點項目





