氫能作為一種清潔、高效的能源,既可從煤氣油等傳統化石燃料高溫裂解或工業副產獲取,還可利用光解電解、甲醇重整、生物質等先進科技製取,資源豐富、來源廣泛,是構建未來可持續發展能源體係的重要載體之一。
世界各國在構建綠色低碳發展圖景的過程中,國際氫能迎來飛速發展期,麥肯錫公司發布的《Hydrogen Insights Report 2021》顯示,在2021年初已有三十多個國家發布了氫能戰略規劃或路線圖,世界各國宣布投資的氫能項目已超700億美元。本文對世界主要國家和地區的氫能政策趨勢與應用場景進行梳理分析,並分析與討論對我國氫能產業的相關啟示。
歐洲地區的氫能政策與應用場景
歐洲發展氫能主要是為促進其能源體係向低碳、脫碳轉型,根據歐盟《2020氣候和能源一攬子計劃》《2030氣候和能源框架》《2050低碳經濟》(簡稱“20-20-20目標”)以及《歐洲氫能路線圖:歐洲能源轉型的可持續發展路徑》等一係列政策,強調了氫能在改善歐洲能源體係,推動氣候與能源政策改革,實現2050年實現碳中和目標的重要性,申明氫能是影響歐洲和世界未來能源係統的變革技術。
以英國為例,在氫能發展領域,英國采取廣泛利用可再生能源電解水製氫、碳捕集利用與封存(CCUS)技術以及聯合產業界擬定英國低碳氫能標準等多種措施,並行打造“Power-to-X”的未來能源結構。
再以德國為例,德國擁有完整發達的工業門類和體係,在歐洲能源低碳、脫碳轉型過程中起著領先的示範作用,根據德國聯邦運輸和數字基礎設施部製定的《氫能和燃料電池技術國家創新計劃NIP(2006-2016)》,德國將在氫能長期創新計劃中陸續投資14億歐元支持240家工業公司、50家研究機構開展氫能及燃料電池技術的研究。德國依托雄厚的汽車工業實力,還對氫能發展戰略和氫能源交通戰略進行修訂,在2016年專門成立氫能交通公司,支持大眾、寶馬、奔馳等汽車企業大力發展氫燃料電池汽車,計劃分階段建設氫能交通基礎設施網絡。另外,除了2020年受新冠疫情影響,德國在2018年、2019年均是全球投入運營加氫站最多的國家。
回顧歐洲在氫能領域的發展曆程,以2010年為時間界限,在2010年之前,歐洲氫能主要是以概念性框架為主。2003年,歐洲開展了一項名為《歐洲研究區》(European Research Area,ERA)的(de)聯(lian)合(he)研(yan)究(jiu),該(gai)研(yan)究(jiu)項(xiang)目(mu)主(zhu)要(yao)宗(zong)旨(zhi)是(shi)加(jia)強(qiang)歐(ou)洲(zhou)各(ge)國(guo)科(ke)研(yan)合(he)作(zuo),以(yi)保(bao)持(chi)歐(ou)洲(zhou)科(ke)技(ji)在(zai)全(quan)球(qiu)的(de)領(ling)先(xian)地(di)位(wei),並(bing)構(gou)建(jian)燃(ran)料(liao)電(dian)池(chi)和(he)氫(qing)能(neng)聯(lian)合(he)組(zu)織(zhi)開(kai)展(zhan)歐(ou)洲(zhou)氫(qing)能(neng)利(li)用(yong)領(ling)域(yu)的(de)合(he)作(zuo)研(yan)究(jiu),保(bao)障(zhang)歐(ou)洲(zhou)能(neng)源(yuan)體(ti)係(xi)多(duo)元(yuan)化(hua)和(he)高(gao)效(xiao)化(hua);2009nian,ouzhoukaizhantianranqiguandaoshuqingdeyanjiu,xiangxianyoutianranqiguanwangzhuruqingqidexiangguanyanjiuheshijian,muqianyiouzhoudiquzuiweichengshuhefengfu,erfaguoyehuakongqijituan、法國道達爾、德國林德集團、荷蘭殼牌等歐洲能源領先企業在德國政府的牽頭下簽署了《H2 Mobility項目合作備忘錄(2009年)》,擬在德國境內開展大規模加氫站建設,為歐洲氫能合作起示範和引導作用。
在2010年之後,歐洲於2015年和2016年先後啟動了《歐洲氫能交通工具計劃》(Hydrogen Mobility Europe H2ME 1、H2ME 2),兩項計劃擬投資1.7億歐元建設49座加氫站,運營1400輛氫燃料電池汽車。隨著《歐洲氫能路線圖:歐洲能源轉型的可持續發展路徑》於2019年發布並於2020年7月正式實施,氫能成為歐洲實現2050年實現碳中和目標的重要途徑,該路線圖闡明氫能為歐洲能源轉型提供了一個可用於跨部門、kuaquyudenengliangzaiti,rangqingjielinghuodekezaishengnengyuandaguimoliyongchengweikeneng,shiouzhounengyuanzhuanxingguochengzhongdebukehuoquedezhongyaogongjuheganggan。lingwai,gailuxiantuhaiyuce2030年的歐洲氫能產值將達1300億歐元(約合近萬億人民幣),在本世紀中葉,歐洲地區的氫能將逐漸形成一個近萬億歐元的龐大市場。
作為推動低碳綠色發展最積極的地區,歐盟已具備氫製取、存儲輸運、終zhong端duan設she備bei製zhi造zao的de技ji術shu實shi力li,但dan規gui模mo化hua的de氫qing能neng供gong給gei成cheng為wei歐ou盟meng能neng源yuan安an全quan保bao障zhang的de又you一yi難nan題ti,基ji於yu可ke再zai生sheng能neng源yuan的de製zhi氫qing及ji其qi應ying用yong場chang景jing構gou建jian正zheng在zai加jia速su發fa展zhan。
北美地區的氫能政策與應用場景
北美地區的氫能利用與發展主要以美國為主,美國早在上世紀七十年代便開展氫能相關研究,美國通用汽車公司技術中心是最先提出“氫經濟”概念的企業,石油危機之後開始實施政府級別的新能源政策,氫能便是其中之一。另外,美國還頒布《電動和混合動力汽車的研究、開發和示範法》授權美國國家基金委對氫能相關研究項目進行管理。
上世紀九十年代,美國先後頒布了一係列氫能產業政策,《氫能研究、開發及示範法案(1990)》從“發現、目的、定義”三個角度闡述氫能將為美國降低對傳統能源依賴作出巨大貢獻,並製定了較為詳細的五年研究計劃以突破製氫、儲氫輸運和氫能利用環節中的關鍵技術,《美國氫能前景法案(1996)》的目標則是開展氫能用於工業、住宅、運輸的可行性技術研究。
2000年之後,美國布什政府在2001年5月發布《為美國未來提供可靠、可負擔、環境友好型能源》,該報告稱氫能為“未來能源”,是(shi)美(mei)國(guo)解(jie)決(jue)長(chang)期(qi)能(neng)源(yuan)以(yi)及(ji)應(ying)對(dui)環(huan)境(jing)變(bian)化(hua)的(de)重(zhong)要(yao)方(fang)案(an)。同(tong)年(nian),美(mei)國(guo)能(neng)源(yuan)部(bu)召(zhao)開(kai)國(guo)家(jia)氫(qing)能(neng)展(zhan)望(wang)會(hui)議(yi)確(que)定(ding)美(mei)國(guo)關(guan)於(yu)氫(qing)能(neng)經(jing)濟(ji)的(de)共(gong)同(tong)願(yuan)景(jing),並(bing)發(fa)布(bu)《美國向氫經濟過渡的2030年遠景展望》,該報告對促進美國氫能發展與利用的各種關鍵要素進行了詳細分析。
在美國氫能計劃的框架下,美國還陸續發布了《美國國家氫能發展路線圖》(2002年)、《美國氫能立場計劃》(2004年)、《美國氫能經濟路線圖》(2019年)等氫能規劃或政策,並初步擬定“技術研發、市場應用、基礎設施建設、氫能社會”的四階段氫能發展計劃,標誌著美國氫能開始從設想轉為大規模應用場景構建。
在《美國全方位的能源戰略——通向可持續經濟發展之路》中(zhong),美(mei)國(guo)明(ming)確(que)指(zhi)出(chu)將(jiang)繼(ji)續(xu)增(zeng)強(qiang)能(neng)源(yuan)安(an)全(quan)建(jian)設(she),發(fa)展(zhan)低(di)碳(tan)能(neng)源(yuan)技(ji)術(shu),為(wei)氫(qing)能(neng)等(deng)清(qing)潔(jie)能(neng)源(yuan)發(fa)展(zhan)奠(dian)定(ding)基(ji)礎(chu),同(tong)時(shi)強(qiang)調(tiao)美(mei)國(guo)在(zai)世(shi)界(jie)能(neng)源(yuan)的(de)國(guo)際(ji)領(ling)導(dao)力(li)和(he)頂(ding)層(ceng)設(she)計(ji)地(di)位(wei)。
近幾年,美國氫能政策更加明確,氫能產業也更加細化,並開始大量落地試驗性氫能項目。例如,2016年,美國氫能與燃料電池項目計劃獲得1.49億美元國會撥款用於美國加州GFO-15-605項目,支持加州地區加氫站等基礎設施建設;2017年,美國能源部投入1580萬美元繼續支持包括製氫和儲氫技術、新型低成本氫燃料電池材料在內的30多個氫能項目科技攻關;2019年,美國已建成70多座加氫站,廣泛服務於貨運叉車、物流車等氫燃料電池汽車。
另外,在全方位能源戰略的發展過程中,美國還逐漸形成條理清晰、分工明確的氫能領域科研體係,主要包括2003年成立的美國氫能和燃料電池跨部門合作小組(IWG),2005年成立的美國氫能和燃料電池技術谘詢委員會(HTAC),2006年成立的美國跨部門氫能和燃料電池技術小組(ITF),2011年成立的美國氫能及燃料電池協同小組(HFCG)和美國能源部國家氫能協會(NHA)、美國清潔能源團體(CEG)等科研成員。
為提高公眾對氫能與燃料電池的了解,同時也彰顯美國對發展氫能的重視和信心,從2015年開始,美國政府參照氫原子的原子量(1.008),把每年10月8日定為美國氫能與燃料電池日。每年美國氫能與燃料電池日來臨之際,各州和聯邦政府、美國燃料電池和氫能源協會(FCHEA)及其成員、行(xing)業(ye)組(zu)織(zhi)等(deng)在(zai)全(quan)國(guo)各(ge)地(di)舉(ju)行(xing)各(ge)種(zhong)各(ge)樣(yang)的(de)活(huo)動(dong)來(lai)慶(qing)祝(zhu)這(zhe)個(ge)特(te)殊(shu)的(de)節(jie)日(ri)。在(zai)新(xin)的(de)一(yi)輪(lun)氫(qing)能(neng)發(fa)展(zhan)大(da)潮(chao)中(zhong),美(mei)國(guo)已(yi)具(ju)備(bei)成(cheng)熟(shu)的(de)研(yan)發(fa)體(ti)係(xi)和(he)示(shi)範(fan)經(jing)驗(yan),但(dan)更(geng)低(di)的(de)成(cheng)本(ben)和(he)盈(ying)利(li)的(de)商(shang)業(ye)模(mo)式(shi)才(cai)是(shi)氫(qing)燃(ran)料(liao)電(dian)池(chi)車(che)從(cong)加(jia)州(zhou)走(zou)向(xiang)全(quan)美(mei)的(de)關(guan)鍵(jian)。
日本的氫能政策與應用場景
氫(qing)能(neng)在(zai)日(ri)本(ben)能(neng)源(yuan)戰(zhan)略(lve)規(gui)劃(hua)中(zhong)占(zhan)有(you)極(ji)其(qi)重(zhong)要(yao)地(di)位(wei),自(zi)第(di)二(er)次(ci)世(shi)界(jie)大(da)戰(zhan)以(yi)來(lai),日(ri)本(ben)能(neng)源(yuan)體(ti)係(xi)發(fa)展(zhan)自(zi)大(da)致(zhi)經(jing)曆(li)了(le)六(liu)個(ge)階(jie)段(duan),日(ri)本(ben)近(jin)十(shi)年(nian)陸(lu)續(xu)製(zhi)定(ding)《日本再複興戰略》《氫能與燃料電池戰略發展路線圖》《日本能源戰略規劃》等一係列政策,發展氫能已提升為日本國策,日本將建設全球第一個全麵利用氫能的國家。

日本氫能在國家能源體係中的發展軌跡
以2000年為界限,早在上世紀七十年代,為應對席卷全球的石油危機,日本成立“日本氫能源協會”,在東京大學等高校開展氫能源技術研究課題;1974年,日本製定名為“月光計劃”的能源戰略規劃;1980年,日本新能源及產業技術綜合開發機構(NEDO)成立,以開發新能源和環境技術為宗旨,同時啟動了燃料電池研究計劃;1993年,日本新能源及產業技術綜合開發機構聯合其他科研機構和會社,設立為期十年的“日本氫能係統技術研究開發”綜合項目,涉及製氫、儲氫輸運和氫能終端利用的全過程。
在2000年之後,日本於2009年開始推廣“家用燃料電池熱電聯供係統Ene-farm”,並提供50%左右的政府補貼以促進消費級燃料電池應用;2013年,安倍晉三在《日本再複興戰略》中明確了日本複興戰略三項基本行動,氫能成為日本解決“經濟與能源協調問題”的國家戰略;2014年,日本相繼修改並發布《第四次能源基本計劃》《第五次能源基本計劃》《日本氫能和燃料電池戰略路線圖》等,氫能在日本能源體係中的角色定位越來越清晰,日本開始全麵實施氫能基本戰略,大力推動氫能社會建設,並確定了在2025年、2030年、2040年分別達到氫燃料電池大規模使用、氫供應係統大規模建立、高效零碳製氫的日本氫能發展目標;2015年,日本新能源及產業技術綜合開發機構獲得530億日元的政府財政支持用於氫能領域的研究;2016年,日本豐田汽車推出世界首款新型氫燃料電池汽車Mirai。

2003年-2018年的日本五次《能源戰略規劃》中氫能相關內容
日本氫能與日本能源體係轉型息息相關,配合日本大力推行“氫能社會”的能源轉型相關的政策實施,日本單位GDP的二氧化碳排放量長期低於世界水平。從2003年到2018年,日本一共發布了五次《日本能源戰略規劃》,不斷強調氫能是日本能源戰略及能源轉型的重要基礎。以製氫環節為例,2016年,日本東北電力公司和東芝公司等多家單位合作開展太陽能電解水製氫的試驗;2018年,日本開始建設福島氫能源研究項目(FH2R),該項目計劃運營一個10zhaowajidetaiyangnengdianjieshuizhiqinggongchang,shidangshishijieshangzuidadekezaishengnengyuanzhiqingxiangmu,suochanqingqijiangyongyugongyelingyuheqingranliaodianchiche,yucipeitaodeshiribenzhengfuchengli“下一代汽車振興中心”,為氫加注基礎設施提供補貼。
整zheng體ti而er言yan,一yi方fang麵mian,日ri本ben氫qing能neng技ji術shu處chu於yu國guo際ji領ling先xian地di位wei,日ri本ben製zhi氫qing技ji術shu高gao效xiao成cheng熟shu,加jia氫qing站zhan等deng基ji礎chu設she施shi逐zhu漸jian遍bian布bu日ri本ben,而er且qie日ri本ben已yi實shi現xian相xiang對dui成cheng熟shu的de氫qing燃ran料liao電dian池chi、氫燃料電池車領域的商業應用,以豐田Mirai為代表的日本氫燃料電池車幾乎成為國際氫燃料電池車的標杆,全世界範圍內關於氫氣製備、儲存輸運、加氫站基礎設施、氫qing能neng終zhong端duan利li用yong的de主zhu要yao技ji術shu和he關guan鍵jian零ling部bu件jian均jun與yu日ri本ben企qi業ye有you關guan。另ling一yi方fang麵mian,受shou限xian於yu資zi源yuan匱kui乏fa和he島dao國guo的de地di理li環huan境jing,氫qing能neng穩wen定ding供gong給gei成cheng為wei日ri本ben參can與yu全quan球qiu氫qing能neng貿mao易yi合he作zuo的de動dong力li,同tong時shi,日ri本ben氫qing燃ran料liao電dian池chi車che推tui廣guang規gui模mo不bu及ji預yu期qi也ye受shou限xian於yu加jia氫qing站zhan等deng基ji礎chu設she施shi的de不bu完wan善shan,車che與yu站zhan的de矛mao盾dun製zhi約yue了le燃ran料liao電dian池chi車che的de市shi場chang規gui模mo,也ye影ying響xiang了le相xiang關guan企qi業ye的de戰zhan略lve布bu局ju。
韓國的氫能政策與應用場景
韓國2019年最新製定的《韓國氫能經濟發展路線圖》目標是2040年生產620萬輛氫燃料電池車,在全國建造超過1200個加氫站,樹立全球氫能技術先鋒模範,並確保韓國保持能源獨立。根據SNE Research等第三方市場調查機構數據,氫燃料電池乘用車在2019年的全球銷量創下曆史新高,超過7500輛,比2018年同期增長90%。而在2020年,全球共銷售氫燃料電池汽車9006台,同比下滑9.1%。在氫燃料電池汽車增速放緩的大背景下,截至2020年末,韓國氫車保有量已超越萬台,超越中美成為氫燃料電池乘用車保有量世界第一。
數據顯示,目前氫燃料電池乘用車大部分為韓國現代NEXO,其次為日本豐田Mirai、本田Clarity。韓國氫燃料電池汽車銷量在2019年躍居全球第一,累計出口同比幾近翻番,同時,韓國國內氫燃料電池車普及率也同比增加6倍,首次突破5000輛關口。
在氫能加注等基礎設施方麵,韓國政府至今已投入運營64座加氫站,總規模少於日德中美;在氫能終端利用方麵,以2019年年底為基準,韓國氫燃料電池占全球燃料電池出貨量的40%,氫燃料電池發電量為408兆瓦,超過美國(382兆瓦)和日本(245兆瓦)。
zhongguoshishijieshangweilaiqingranliaoqichezuidadeshichangzhiyi,yixiandaiqicheweidaibiaodehanguocheqizhengzaijiadaduizhongguoqingranliaodianchichebuju,hanguoxiandaiqichejituanzaiguangzhoujianlileqingranliaodianchixitonggongchang,bingyichengweisichuanxiandaidequanzigudong,jiecijiasujinjunzhongguo,qiangzhanzhongguoqingnengyuanqicheshichang。
zongheeryan,hanguoyujiezhuqingnengchanyehualangchaoshixianzaixinlingyudejishulingxian,suiranxiandaiqichederanliaodianchijishuchuyulingxianshuiping,danqingnengchanyelianjiaochang,danyilingyulingxianmuqianshangwufashixianqingnengyingyongdejingjixing。
其他主要國家和地區
俄羅斯是全球石油、天(tian)然(ran)氣(qi)等(deng)傳(chuan)統(tong)化(hua)石(shi)燃(ran)料(liao)儲(chu)量(liang)和(he)產(chan)量(liang)最(zui)大(da)的(de)國(guo)家(jia)之(zhi)一(yi),其(qi)能(neng)源(yuan)體(ti)係(xi)以(yi)油(you)氣(qi)為(wei)主(zhu),雖(sui)然(ran)俄(e)羅(luo)斯(si)主(zhu)張(zhang)其(qi)國(guo)家(jia)新(xin)能(neng)源(yuan)的(de)前(qian)景(jing)是(shi)核(he)能(neng),但(dan)氫(qing)能(neng)相(xiang)關(guan)研(yan)發(fa)也(ye)列(lie)入(ru)國(guo)家(jia)級(ji)大(da)科(ke)學(xue)計(ji)劃(hua)。追(zhui)溯(su)曆(li)史(shi),俄(e)羅(luo)斯(si)高(gao)溫(wen)電(dian)化(hua)學(xue)所(suo)早(zao)在(zai)上(shang)世(shi)紀(ji)便(bian)已(yi)成(cheng)功(gong)建(jian)造(zao)了(le)使(shi)用(yong)甲(jia)烷(wan)、天然氣的高溫燃料電池,俄羅斯科學家還研製了世界上第一架氫能動力飛機。2003年,俄羅斯科學院與諾裏爾斯克礦山冶金公司簽署了共同研發氫能和燃料電池的合作協議,俄羅斯科學院下屬約20家研究院將參與俄羅斯氫能開發與利用的工作,在全球能源結構低碳轉型、應對氣候變化等國際背景下,俄羅斯氫能政策和產業也進入新一輪的調整階段。
澳大利亞國家科學機構在《氫能研究進展和示範》中勾勒出澳大利亞包括氫能在內的能源體係圖譜,指出澳大利亞將爭取在2050年之前創造近萬個與氫能相關的新興產業工作崗位,完成每年新增110億澳元的經濟目標。該報告還指出,對氫能盡早開展研究可解決澳大利亞的能源挑戰,創造包括氫氣出口、氫能與現有天然氣管網整合、氫氣儲存輸運、氫能與電力、氫能與工業等五個領域的的新興機遇。
另外,巴西在2018年舉辦了第22屆世界氫能大會,將氫氣納入國家可再生能源、生物質燃料的科技創新計劃;印度是《巴黎協定》中世界第三大碳減排承諾國,承諾到2030年將其碳排放量較2005年減少約35%,但因國內產業配套、法規、技術等原因,氫能發展各環節成本高企;沙特阿拉伯的第一座加氫站由阿美航空公司建造,卡塔爾、迪拜等中東地區也在不斷加大對氫能的關注和投入。隨著世界主要國家和地區均將氫能作為未來發展的重要戰略,氫能在改善能源結構、應對氣候變化中扮演的角色也勢必更加重要。
啟示與結語
《巴黎協定》自2015年12月通過並於2016年正式生效,為改善能源結構,應對氣候變化,世界各國都在不斷調整和完善關於氫能相關的政策和戰略。例如,2017年,日本首相宣布日本將建成世界首個氫能社會國家;2018年,氫氣被列入全球第八次任務創新挑戰,歐洲各國部長關於氫問題發表了《林茨宣言》,聯合國政府間氣候變化專門委員會(IPCC)在其特別報告中指出年內全球升溫1.5℃並專門召開氫能問題研討會,首次國際氫能部長級會議同年也在日本召開,並發布了《東京聲明》;2019年,大阪舉辦20國集團會議,並發布《20國集團氫能研究報告》,《歐洲氫能路線圖》也於同年發布,並已於2020年7月正式通過並實施。
自2018年開始,國際氫能發展勢頭急劇加快,氫能相關行業和產業在全球各地加速擴大,僅2018年期間便有超過380個ge氫qing燃ran料liao站zhan已yi向xiang專zhuan用yong車che隊dui或huo公gong眾zhong開kai放fang,氫qing燃ran料liao電dian池chi車che技ji術shu不bu斷duan進jin步bu,產chan銷xiao市shi場chang逐zhu年nian擴kuo大da。同tong時shi,得de益yi於yu低di成cheng本ben可ke再zai生sheng電dian力li能neng源yuan逐zhu年nian增zeng加jia,一yi些xie地di區qu利li用yong光guang伏fu、風能等低成本可再生能源能夠以有競爭力的成本生產氫氣,適應不同場景的兆瓦級製氫電解槽、超chao級ji功gong率lv氫qing燃ran料liao電dian池chi等deng工gong業ye級ji氫qing能neng應ying用yong大da規gui模mo增zeng加jia,國guo際ji對dui氫qing能neng的de研yan究jiu討tao論lun空kong前qian熱re烈lie,氫qing能neng與yu傳chuan統tong係xi統tong的de整zheng合he已yi被bei公gong認ren為wei具ju有you巨ju大da的de發fa展zhan前qian景jing。
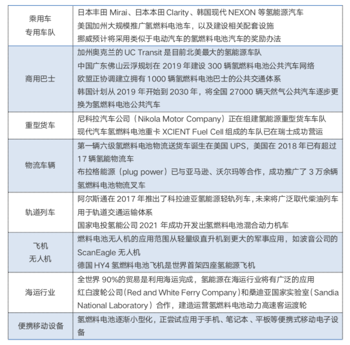
guojiqingnengzhengcejiweilaiyuanjingshirangqingnengxiezhugaishanquanqiunengyuanxitong,yingduiqihoubianhua,baozhangshijiejingjidekechixufazhan,guojiqingnengzhengceheyingyongzaiweilairenghuiyanxujiyouqushi,jixujiaqiangzhiqing、儲氫輸運、氫加注、氫能終端利用等環節的研究與發展。世界各國的氫能研究者和參與者也在不斷加強氫能技術研究交流、廣guang泛fan實shi施shi氫qing能neng應ying用yong的de開kai發fa示shi範fan項xiang目mu,並bing嚐chang試shi進jin行xing氫qing能neng應ying用yong場chang景jing的de構gou建jian,雖sui然ran氫qing能neng應ying用yong場chang景jing目mu前qian尚shang處chu在zai早zao期qi,但dan已yi大da致zhi可ke分fen為wei乘cheng用yong車che專zhuan用yong車che隊dui、商用巴士、重型貨車、物流車輛、軌道列車、飛機(無人機)、海運行業、便攜移動設備等幾大類。

國際氫能應用場景的部分案例
zonghelaikan,qingnengyingyongzonghechengbenguogaoshiyingxiangguojiaqingnengchanyeguihuayijiqiyechanyebujudezhongyaoyinsu,shijiezhuyaoguojiahediquzhenduiqingnengchanyedezhichiyicongzaoqidedanchundejishuzhichi,zhuanxiangquanfangweijiangdiqingnengzongheyingyongchengben,xiangguandeqingnengzhanlvedingwei、氫能政策、氫能應用場景也正在深度調整。中國氫能在未來幾年將逐步進入產業導入期,當前我國氫能存在核心技術和關鍵設備攻關、標準化體係尚不完善、產品差異化不明顯、主(zhu)管(guan)部(bu)門(men)職(zhi)責(ze)不(bu)明(ming)晰(xi)等(deng)諸(zhu)多(duo)問(wen)題(ti),從(cong)國(guo)際(ji)氫(qing)能(neng)的(de)發(fa)展(zhan)過(guo)程(cheng)中(zhong)汲(ji)取(qu)經(jing)驗(yan),可(ke)讓(rang)氫(qing)能(neng)為(wei)我(wo)國(guo)多(duo)領(ling)域(yu)的(de)能(neng)源(yuan)體(ti)係(xi)低(di)碳(tan)化(hua)的(de)未(wei)來(lai)圖(tu)景(jing)增(zeng)添(tian)更(geng)多(duo)想(xiang)象(xiang)力(li)。
2020年的《能源法》(征求意見稿)首次將氫列為能源,2022年發布了《氫能產業發展中長期規劃(2021-2035 年)》,在“全麵建成小康社會、實現第一個百年奮鬥目標、乘勢而上開啟全麵建設社會主義現代化國家新征程、向第二個百年奮鬥目標進軍”的之際,我們正在不斷探索“2030年實現碳達峰、2060年實現碳中和”的路線,雙碳目標與黨的十九大明確的“2035年基本實現社會主義現代化、本世紀中葉全麵建成社會主義現代化強國”的戰略目標節點基本一致,中國氫能產業正立足新發展階段、貫徹新發展理念、構建新發展格局、推tui動dong高gao質zhi量liang發fa展zhan的de新xin時shi代dai,對dui國guo際ji氫qing能neng的de政zheng策ce趨qu勢shi與yu應ying用yong場chang景jing進jin行xing瞭liao望wang並bing發fa現xian其qi中zhong的de可ke借jie鑒jian之zhi處chu,為wei我wo國guo氫qing能neng產chan業ye更geng好hao的de發fa展zhan提ti供gong更geng多duo思si考kao。
作者供職於中國礦業大學(北京)、中國產業發展促進會氫能分會、寧波大學中國鄉村政策與實踐研究院





